您所在的位置:首页 - 小红书 - 正文小红书
个人或企业怎么在小红书开店?开店费用疑问也有解答
抖音涨粉平台
01-02
【小红书】
309人已围观
摘要对于有创意、有产品或者服务的个人或企业来说,开通小红书店铺是一个很好的推广和销售渠道。本文将详细介绍如何在小红书上开通店铺,并回答关于开店费用的疑问。
于那些有着创意,具备或是产品或是服务的个人或者企业来讲,开启小红书店铺是一条相当不错的推广以及销售途径。本文会精细讲述怎样在小红书上开启店铺,并且回应有关开店费用的疑惑。
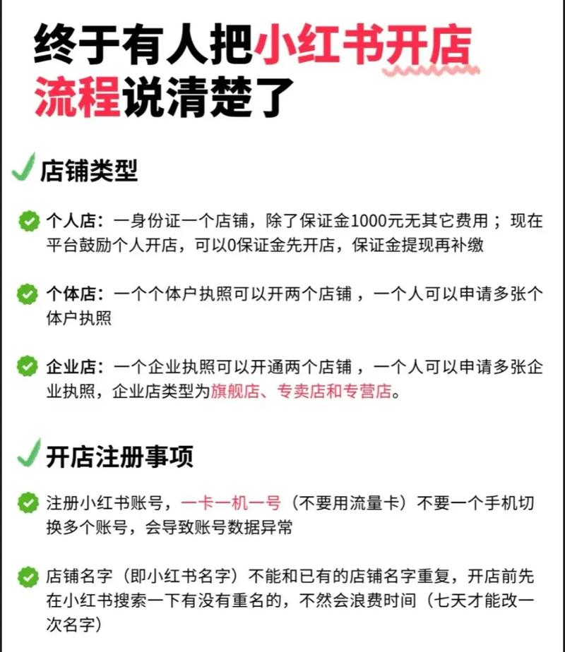
一、如何在小红书上开通店铺
开通小红书店铺的步骤相对简单,以下是具体的操作流程:
要是您尚无小红书账号,那首先得在小红书那儿注册一下账号,您能够采用手机号码或者微信快捷登录的办法去注册 。
完成注册之后呢,得去完善个人的相关信息,这其中涵盖了头像,昵称以及性别等方面。而拥有一份完善的个人资料,能够提升其他用户对你的信任程度。
3. 进行店铺创建:于小红书的个人主页里头,点击右上角处的“设置”按钮,在这般设置页面当中找寻到“我的店铺”,而后点击“创建店铺”。
1. 把店铺基本信息填写一下:于创建店铺的那个页面里头,您得去填店铺的基本信息,包在了店铺名称、店铺介绍、联系方式等这些方面。 2. 要保证您填的店铺信息有吸引力:这样才可以去吸引潜在顾客。

5. 发布内容:当店铺创建完毕之后哈,您能够着手开启跟您产品或者服务有关联的内容发布工作。您可以进行照片的上传动作,撰写文字内容,分享自身经验等等哈,以此来吸引用户的注意力。
若您有在小红书销售产品的打算,那便可于店铺里上架商品小红书买粉,这其中要填写商品的诸如价格、规格、库存等详细信息 。
7. 互动跟管理:跟用户进行互动属于店铺运营的关键部分,回复评论,解答用户提出的问题,构建起跟用户的信任关系。
先就小红书开店方面,是否要支付1000元这个问题,来做一下澄清。小红书是准许用户免费去创建店铺的,也能免费发布内容,并不需要支付开店费用。不过呢,小红书是有提出一系列付费推广服务的,像去购买广告位以提升店铺的曝光度这种,诸如此类的服务有可能是要支付费用的。
能够明确的是,开通小红书店铺这件事本身是免费的,并不需要支付那1000元的开店费用。然而要是您期望借助付费推广服务去提升店铺的可见度以及影响力,这般可能就需要投入一定的费用。而这些费用会依据您的需求还有预算来予以决定,并非是强制性的。
有关于这样的文章:在小红书开店是不是非得要交一千元?小红书怎样去进行引流推广?在家里借助电脑能够怎样赚钱?在家里利用电脑赚钱的方式有哪些?百家号动态有一万的阅读量会有多少收益?仅仅只发动态会有收入吗?百家号与公众号相比哪一个更能赚钱?哪一个的收益更高?
Tags: 小红书必须交1000元开店么 小红书怎么开通店铺 小红书开通店铺


