您所在的位置:首页 - 抖音运营 - 正文抖音运营
抖音带货权限怎么看?开通条件、流程及分级说明全在这
抖音涨粉平台
01-31
【抖音运营】
241人已围观
摘要抖音带货权限在哪里看?在抖音平台上,抖音带货权限是指达人通过平台认证后,可在直播间,短视频,图文及商品橱窗中添加商品链接,进行商品推广和销售的权限,而具体的操作路径则是
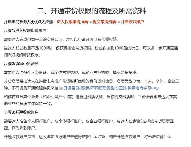
抖音带货权限于何处查看呢?于抖音平台之上dy涨粉网站,抖音带货权限有着独特定义,那便是达人经由平台认证以后,能够于直播间、短视频、图文以及商品橱窗里面添加商品链接借此展开商品推广与销售的权限,而具体的操作路径是这样子的,进入到抖音APP,去点击右下角的“我” ,接着点击右上角三横线,再进入创作者服务中心,之后切入商品橱窗,进而到达带货权限申请页面,具体开通条件需要满足粉丝数、实名认证等相关要求,尚不清晰明了的朋友可以前来了解一番看看这具体情况。
一、步骤流程:
1、打开抖音APP,点击右下角“我”进入个人主页。
2、点击右上角“三横线”图标,选择“创作者服务中心”。
3、于服务中心页面寻觅到“商品橱窗”,此“商品橱窗”存在于“全部分类”之下 ,有标点符号。
4、进入后点击“带货权限申请”即可查看当前权限状态。
二、最新开通条件:

对于个人账号,粉丝提出要求,在直播带货方面,需有不少于二百的有效粉丝,在视频带货方面,需有不少于五百的有效粉丝,在图文带货方面,需有不少于一千的有效粉丝。
前提条件是,要完成实名认证,还要发布等于或多于10个视频,部分权限或许会要求缴纳保证金。
三、权限分级说明:
企业/品牌账号:粉丝≥1000可开通全部带货权限。
个人账号:按粉丝量分阶段解锁直播、视频、图文带货功能。
注意点是,有效果的、活生生真正具有活跃度的粉丝才是有效粉丝,平台呢,每天都会去更新数据。要是没有达到权限所具有的门槛,页面就会清楚且明白地作出展示,提示缺少的条件,像粉丝数量不够啦,没有进行用户实名认证之类的。
Tags: 抖音带货权限在哪里看 抖音查看带货权限具体步骤 抖音带货


